近期,电子游艺
郑家新课题组与深圳屹艮科技合作,基于高性能Julia语言,成功研发出具有完全自主知识产权的DFT计算软件Hylanemos。该研究实现了从算法到代码的全面自主可控,彻底摆脱对国外软件的依赖,为新材料、新能源等关键领域的底层创新构筑了安全屏障。作为首款达到工程应用级的国产DFT软件,Hylanemos的突破不仅在于技术工具的替代,更标志着我国在计算材料学领域实现了从“跟跑模仿”到“自主创新”的历史性跨越,对推动产业高质量发展、培育新质生产力、实现新型工业化具有重要意义。相关研究成果以“Hylanemos: an integrated solution for materials simulations based on Kohn-Sham DFT”为题,发表于中科院一区top期刊Science China Technological Sciences。
密度泛函理论(DFT)计算软件是材料科学、化学、物理等领域的核心工具,其意义在于通过理论模拟揭示材料的电子结构、能量状态和物理化学性质,从而避免大量试错实验,提高研发效率,缩短新材料研发周期。然而,我国在该领域长期依赖VASP、Quantum Espresso(QE)等国外软件,面临技术封锁风险、高昂授权费用及复杂操作门槛等多重制约,严重掣肘本土科研创新与产业安全。
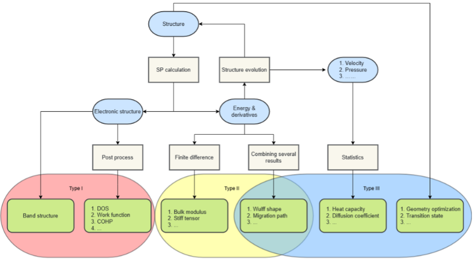
研究团队开发的 Hylanemos 计算软件在底层架构、计算性能和功能模块等方面均取得了重要进展和显著突破,具体表现在以下三个方面:
1. 底层架构创新。
通过分层解耦架构,实现了计算任务的分层式流程优化。各层通过标准化接口交互,避免了传统软件依赖状态跳转以实现复杂算法的冗余设计,显著提升了新算法开发效率。软件原生支持多种不同类型计算,无须依赖VTST、VaspSol等第三方库,大幅降低了部署复杂度。

图1. Hylanemos的分层式程序框架设计
2. 计算性能领先。
Hylanemos充分发挥了Julia语言的优势特性。在48/96个原子的LiCoO2体系测试中,展现出优于VASP和QE的计算速度;在300个原子的较大体系计算中,仍保持卓越的性能表现,验证了软件的高效并行计算能力。此外,自主开发的超软赝势(Eacomp PP)将传统USPP在锂电池正极材料计算中的截断能从24 Ha降至18 Ha,在保持精度的同时减少了30%的计算量。

图2. Hylanemos的性能对比测试
3. 精度与功能双轮驱动。
经与VASP、QE等主流软件进行跨平台对比验证,Hylanemos在能带结构、声子谱、迁移能垒等常用性质上展现出了与主流软件相当的精度。同时,Hylanemos在功能持续研发与精度保证方面具有显著优势,未来将通过算法创新与模块扩展,进一步提升功能覆盖范围、计算稳定性与精度。



图3. Hylanemos在多种性质上展现出了可靠的高精度表现
作为国产DFT计算软件的创新代表,Hylanemos将继续肩负“顺时代之势、应国家之需、答产业之盼”的使命担当,围绕技术深化、开放共享、生态共建、产业赋能四大方向持续突破,致力于构建具有全球竞争力的计算材料学生态系统。该平台将努力成为连接学术界与产业界的“数字桥梁”,推动我国从“实验试错主导”向“计算驱动创新”转型,促进未来产业“人工智能+”的协同联动,在全球新材料革命中树立“中国方案”,并为“双碳”目标下的能源技术突破与高端制造升级提供核心算法支撑。
电子游艺
郑家新副教授及深圳屹艮科技核心算法工程师揭鉴澍、许明为本文通讯作者,深圳屹艮科技揭鉴澍为第一作者。该研究得到了国家自然科学基金数学天元重点专项和北大深研院-屹艮科技电池材料仿真联合实验室的支持。
论文链接:
//www.sciengine.com/SCTS/doi/10.1007/s11431-025-2974-2